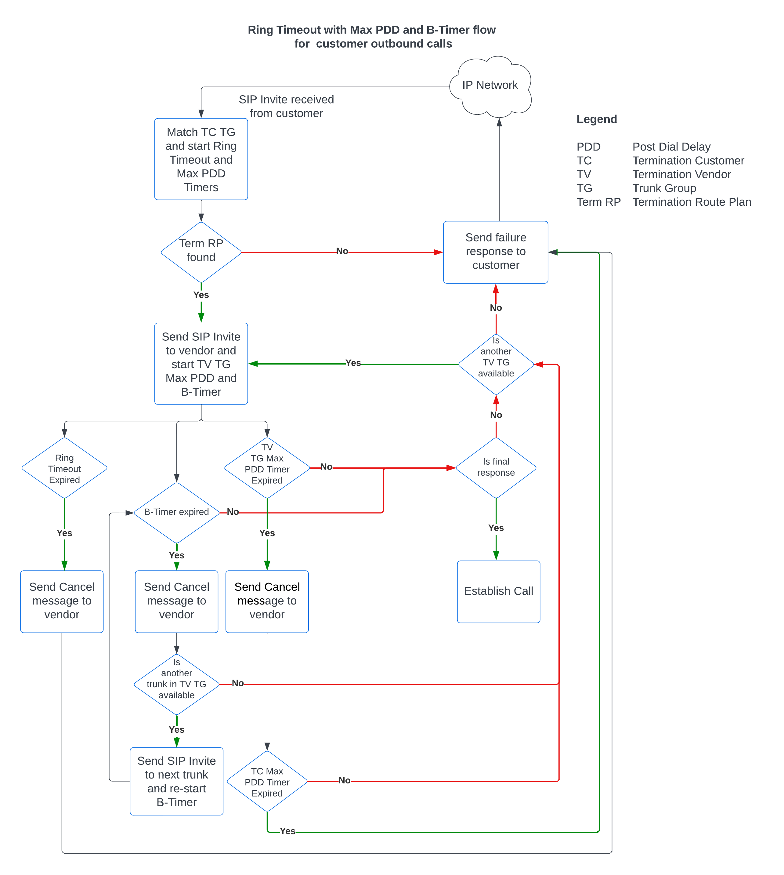
The purpose of the Ring Timeout timer is to terminate a call received on a Termination Customer or Origination Vendor Trunk Group that has not received a final response (e.g. a SIP 200 OK) from within the configured ring timeout time.
This timer is applicable to ingress trunk groups (i.e. the Termination Customer and Origination Vendor Trunk Groups) and starts when a SIP 18x response is received from the first egress trunk group. The Ring Timeout Timer stops when:
1. a 2xx final response is received.
2. a 3xx - 6xx final response is received and there are no addition trunk groups or trunks to route advance to.
3. a 487 response is received for a cancel request.
If the Ring Timeout timer expires the orchestrator will send a SIP Cancel message to the vendor and a SIP 504 PDD Timeout response to the customer.
The Ring Timeout timer will have a default value of 240 seconds if blank or set to 0 or 240. The recommended value for this timer is 240 seconds, but it can be larger.


Was this article helpful?
That’s Great!
Thank you for your feedback
Sorry! We couldn't be helpful
Thank you for your feedback
Feedback sent
We appreciate your effort and will try to fix the article