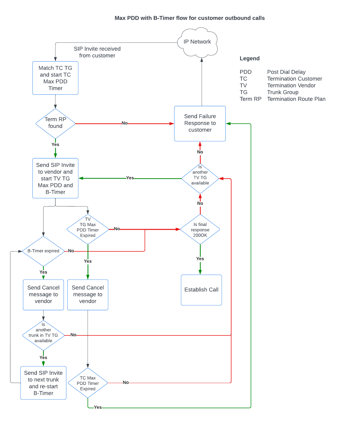
The B-Timer is the maximum amount of time that the Orchestrator will wait for a response to a SIP Invite message (typically a SIP 100 Trying). An extension of Max PDD, the B-Timer moves a call to the next trunk or trunk group (termination calls only) when no response is received. The B-Timer starts when the SIP Invite is sent to the outgoing Termination Vendor or Origination Customer trunk and expires when there is no response within the configured time. If the B-Timer expires, the call rolls over to the next Trunk (if available) and then to the next Trunk Group (if available).
The B-Timer value must be:
between 1-10 seconds
smaller than the Max PDD value.
If the B-timer field is empty, then it will not be used to route advance to another trunk or trunk group.
Example
Set Max PDD to 30 seconds and B Timer to 3 seconds.

Was this article helpful?
That’s Great!
Thank you for your feedback
Sorry! We couldn't be helpful
Thank you for your feedback
Feedback sent
We appreciate your effort and will try to fix the article